PCB Design Assistance

1:11

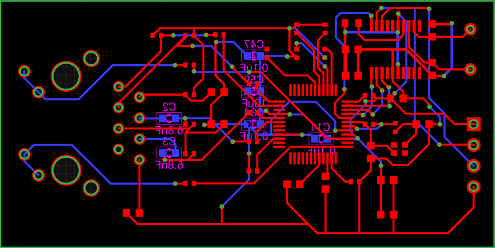
아래 표는 W5500(IC32) 주변 전원핀 디커플링 커패시터까지의 2D 거리(mm) 계산 결과입니다. 가이드라인인 “1 mm 이내”와 비교하였습니다.

Table


커패시터위치 (X,Y) mmIC32 위치 (8, 0) mmΔX (mm)ΔY (mm)거리 (mm)권장 여부 (≤ 1 mm)
C11(8.963, –1.761)(8, 0)+0.963–1.7612.00×
C34(0.8, 0)(8, 0)–7.200.007.20×
C28(17, –11)(8, 0)+9.00–11.0014.21×
C47(0.8, 8.3)(8, 0)–7.20+8.3010.99×
C59(0.8, 4)(8, 0)–7.20+4.008.24×
C18(18.174, 3.137)(8, 0)+10.174+3.13710.65×
C68(17, –6.8)(8, 0)+9.00–6.8011.28×
C11(8.963, –1.761)(8, 0)+0.963–1.7612.00×
결론:
  • 모든 디커플링 캐패시터가 IC32 전원 핀에 1 mm 이하로 가까이 배치되지 않았습니다.
  • 특히 C11(≈2 mm)이 가장 가깝지만, 권장 ≤ 1 mm를 크게 벗어나 있습니다.
  • 나머지 캐패시터는 7 mm 이상 떨어져 있어, 디커플링 성능(ESL/ESR 저감 및 전기적 안정성)에 악영향을 줄 수 있습니다.
회로 무결성을 위해:
  • 각 전원 핀(C34, AVDD, VDD 등)에 인접 디커플링을 0.5 ~ 1 mm 이내로 재배치하세요.
  • IC32 주변에 최소 두 개 이상의 고주파/저주파 병렬 디커플링을 핀 바로 옆에 근접 배치해 EMI/전압 강하를 억제해야 합니다.
  • DRC에서 “missing decoupling_caps” 경고가 없는지 다시 확인하고, 필요 시 Auto-Layout 규칙으로 “1 mm 이내” 규칙을 추가하세요.
DRC 규칙 추가
C11 위치 조정
자동배치 활용
병렬 디커플링 추가
335 days

M1
R52
Resistance
10kΩ
PMODE0
RX
R31
Resistance
10kΩ
ACTLED
R71
Resistance
10kΩ
R73
Resistance
10kΩ
R62
Resistance
33 Ω
RX
R21
Resistance
33 Ω
R26
Resistance
10kΩ
R27
Resistance
10kΩ
SC
R69
Resistance
33 Ω
TX_N
EXRES1
TX_P
PMODE1
R6
Resistance
49.9 Ω
R53
Resistance
33 Ω
R2
Resistance
49.9 Ω
MOSI
PMODE2
3V3
MISO
SC
1V2O
SCK
RX_P
TOCAP
RX_N
LINKLED
ACTLED
TX
RX_N
R23
Resistance
300 Ω
TX
3V3
R9
Resistance
300 Ω
R60
Resistance
10kΩ
3V3
R1
Resistance
49.9 Ω
INT
RST
RX_P
MOSI
R7
Resistance
49.9 Ω
R64
Resistance
0 Ω
R66
Resistance
1MΩ
TX_P
TX_N
LINKLED
R9
Resistance
49.9 Ω
SCK
MISO
R29
Resistance
10kΩ
C3
Capacitance
6.8nF
IC32
C11
Capacitance
0.1uF
C1
Capacitance
22nF
C28
Capacitance
0.1uF
C18
Capacitance
0.1uF
C59
Capacitance
10uF
Voltage
16 V
C34
Capacitance
0.1uF
C83
Capacitance
18pF
C4
Capacitance
10nF
C77
Capacitance
18pF
C39
Capacitance
4.7uF
C68
Capacitance
0.1uF
J1
C2
Capacitance
6.8nF
C81
Capacitance
4.7uF
C5
Capacitance
1nF
Voltage
2kV
C47
Capacitance
0.1uF
Y81


  • Ground
    A common return path for electric current. Commonly known as ground.
  • Net Portal
    Wirelessly connects nets on schematic. Used to organize schematics and separate functional blocks. To wirelessly connect net portals, give them same designator. #portal
  • Power Net Portal
    Wirelessly connects power nets on schematic. Identical to the net portal, but with a power symbol. Used to organize schematics and separate functional blocks. To wirelessly connect power net portals, give them the same designator. #portal #power
  • Generic Resistor
    A generic fixed resistor ideal for rapid circuit topology development. Its footprint automatically adapts based on the selected package case code—supporting 0402, 0603, 0805, 1203, and many other standard SMD packages, as well as axial horizontal and vertical configurations. Save precious design time by seamlessly add more information to this part (value, footprint, etc.) as it becomes available. Standard resistor values: 1.0 ohm, 10 ohm, 100 ohm, 1.0k ohm, 10k ohm, 100k ohm, 1.0M ohm 1.1 ohm, 11 ohm, 110 ohm, 1.1k ohm, 11k ohm, 110k ohm, 1.1M ohm 1.2 ohm, 12 ohm, 120 ohm, 1.2k ohm, 12k ohm, 120k ohm, 1.2M ohm 1.3 ohm, 13 ohm, 130 ohm, 1.3k ohm, 13k ohm, 130k ohm, 1.3M ohm 1.5 ohm, 15 ohm, 150 ohm, 1.5k ohm, 15k ohm, 150k ohm, 1.5M ohm 1.6 ohm, 16 ohm, 160 ohm, 1.6k ohm, 16k ohm, 160k ohm, 1.6M ohm 1.8 ohm, 18 ohm, 180 ohm, 1.8K ohm, 18k ohm, 180k ohm, 1.8M ohm 2.0 ohm, 20 ohm, 200 ohm, 2.0k ohm, 20k ohm, 200k ohm, 2.0M ohm 2.2 ohm, 22 ohm, 220 ohm, 2.2k ohm, 22k ohm, 220k ohm, 2.2M ohm 2.4 ohm, 24 ohm, 240 ohm, 2.4k ohm, 24k ohm, 240k ohm, 2.4M ohm 2.7 ohm, 27 ohm, 270 ohm, 2.7k ohm, 27k ohm, 270k ohm, 2.7M ohm 3.0 ohm, 30 ohm, 300 ohm, 3.0K ohm, 30K ohm, 300K ohm, 3.0M ohm 3.3 ohm, 33 ohm, 330 ohm, 3.3k ohm, 33k ohm, 330k ohm, 3.3M ohm 3.6 ohm, 36 ohm, 360 ohm, 3.6k ohm, 36k ohm, 360k ohm, 3.6M ohm 3.9 ohm, 39 ohm, 390 ohm, 3.9k ohm, 39k ohm, 390k ohm, 3.9M ohm 4.3 ohm, 43 ohm, 430 ohm, 4.3k ohm, 43K ohm, 430K ohm, 4.3M ohm 4.7 ohm, 47 ohm, 470 ohm, 4.7k ohm, 47k ohm, 470k ohm, 4.7M ohm 5.1 ohm, 51 ohm, 510 ohm, 5.1k ohm, 51k ohm, 510k ohm, 5.1M ohm 5.6 ohm, 56 ohm, 560 ohm, 5.6k ohm, 56k ohm, 560k ohm, 5.6M ohm 6.2 ohm, 62 ohm, 620 ohm, 6.2k ohm, 62K ohm, 620K ohm, 6.2M ohm 6.8 ohm, 68 ohm, 680 ohm, 6.8k ohm, 68k ohm, 680k ohm, 6.8M ohm 7.5 ohm, 75 ohm, 750 ohm, 7.5k ohm, 75k ohm, 750k ohm, 7.5M ohm 8.2 ohm, 82 ohm, 820 ohm, 8.2k ohm, 82k ohm, 820k ohm, 8.2M ohm 9.1 ohm, 91 ohm, 910 ohm, 9.1k ohm, 91k ohm, 910k ohm, 9.1M ohm #generics #CommonPartsLibrary
  • Generic Capacitor
    A generic fixed capacitor ideal for rapid circuit topology development. You can choose between polarized and non-polarized types, its symbol and the footprint will automatically adapt based on your selection. Supported options include standard SMD sizes for ceramic capacitors (e.g., 0402, 0603, 0805), SMD sizes for aluminum electrolytic capacitors, and through-hole footprints for polarized capacitors. Save precious design time by seamlessly add more information to this part (value, footprint, etc.) as it becomes available. Standard capacitor values: 1.0pF, 10pF, 100pF, 1000pF, 0.01uF, 0.1uF, 1.0uF, 10uF, 100uF, 1000uF, 10000uF 1.1pF, 11pF, 110pF, 1100pF 1.2pF, 12pF, 120pF, 1200pF 1.3pF, 13pF, 130pF, 1300pF 1.5pF, 15pF, 150pF, 1500pF, 0.015uF, 0.15uF, 1.5uF, 15uF, 150uF, 1500uF 1.6pF, 16pF, 160pF, 1600pF 1.8pF, 18pF, 180pF, 1800pF 2.0pF, 20pF, 200pF, 2000pF 2.2pF, 22pF, 220pF, 2200pF, 0.022uF, 0.22uF, 2.2uF, 22uF, 220uF, 2200uF 2.4pF, 24pF, 240pF, 2400pF 2.7pF, 27pF, 270pF, 2700pF 3.0pF, 30pF, 300pF, 3000pF 3.3pF, 33pF, 330pF, 3300pF, 0.033uF, 0.33uF, 3.3uF, 33uF, 330uF, 3300uF 3.6pF, 36pF, 360pF, 3600pF 3.9pF, 39pF, 390pF, 3900pF 4.3pF, 43pF, 430pF, 4300pF 4.7pF, 47pF, 470pF, 4700pF, 0.047uF, 0.47uF, 4.7uF, 47uF, 470uF, 4700uF 5.1pF, 51pF, 510pF, 5100pF 5.6pF, 56pF, 560pF, 5600pF 6.2pF, 62pF, 620pF, 6200pF 6.8pF, 68pF, 680pF, 6800pF, 0.068uF, 0.68uF, 6.8uF, 68uF, 680uF, 6800uF 7.5pF, 75pF, 750pF, 7500pF 8.2pF, 82pF, 820pF, 8200pF 9.1pF, 91pF, 910pF, 9100pF #generics #CommonPartsLibrary
  • Generic Inductor
    A generic fixed inductor suitable for rapid circuit topology development. The footprint automatically adapts based on the selected package, supporting standard SMD sizes (e.g., 0402, 0603, 0805) as well as well-known inductor packages such as SDR1806, PA4320, SRN6028, and SRR1260. Standard inductor values: 1.0 nH, 10 nH, 100 nH, 1.0 µH, 10 µH, 100 µH, 1.0 mH 1.2 nH, 12 nH, 120 nH, 1.2 µH, 12 µH, 120 µH, 1.2 mH 1.5 nH, 15 nH, 150 nH, 1.5 µH, 15 µH, 150 µH, 1.5 mH 1.8 nH, 18 nH, 180 nH, 1.8 µH, 18 µH, 180 µH, 1.8 mH 2.2 nH, 22 nH, 220 nH, 2.2 µH, 22 µH, 220 µH, 2.2 mH 2.7 nH, 27 nH, 270 nH, 2.7 µH, 27 µH, 270 µH, 2.7 mH 3.3 nH, 33 nH, 330 nH, 3.3 µH, 33 µH, 330 µH, 3.3 mH 3.9 nH, 39 nH, 390 nH, 3.9 µH, 39 µH, 390 µH, 3.9 mH 4.7 nH, 47 nH, 470 nH, 4.7 µH, 47 µH, 470 µH, 4.7 mH 5.6 nH, 56 nH, 560 nH, 5.6 µH, 56 µH, 560 µH, 5.6 mH 6.8 nH, 68 nH, 680 nH, 6.8 µH, 68 µH, 680 µH, 6.8 mH 8.2 nH, 82 nH, 820 nH, 8.2 µH, 82 µH, 820 µH, 8.2 mH #generics #CommonPartsLibrary
  • Terminal
    Terminal
    An electrical connector acting as reusable interface to a conductor and creating a point where external circuits can be connected.
  • RMCF0805JT47K0
    47 kOhms ±5% 0.125W, 1/8W Chip Resistor 0805 (2012 Metric) Automotive AEC-Q200 Thick Film #forLedBlink
  • 875105359001
    10uF Capacitor Aluminum Polymer 20% 16V SMD 5x5.3mm #forLedBlink #commonpartslibrary #capacitor #aluminumpolymer #radialcan
  • CTL1206FYW1T
    Yellow 595nm LED Indication - Discrete 1.7V 1206 (3216 Metric) #forLedBlink

WIZ550 board

WIZ550 board thumbnail
Simple Ethernet board used WIZ550 with real MAC address and configures the network setting automatically.

Properties

192.168.1.2

Pricing & Availability

Distributor

Qty 1

Digi-Key

$5.85–$7.83

LCSC

$4.78

Mouser

$8.78

Controls