IoT Relay Project Overview

1:33

Project

Identifying user intents.

Evaluating knowledge retrieval needs.

Outlining project components.

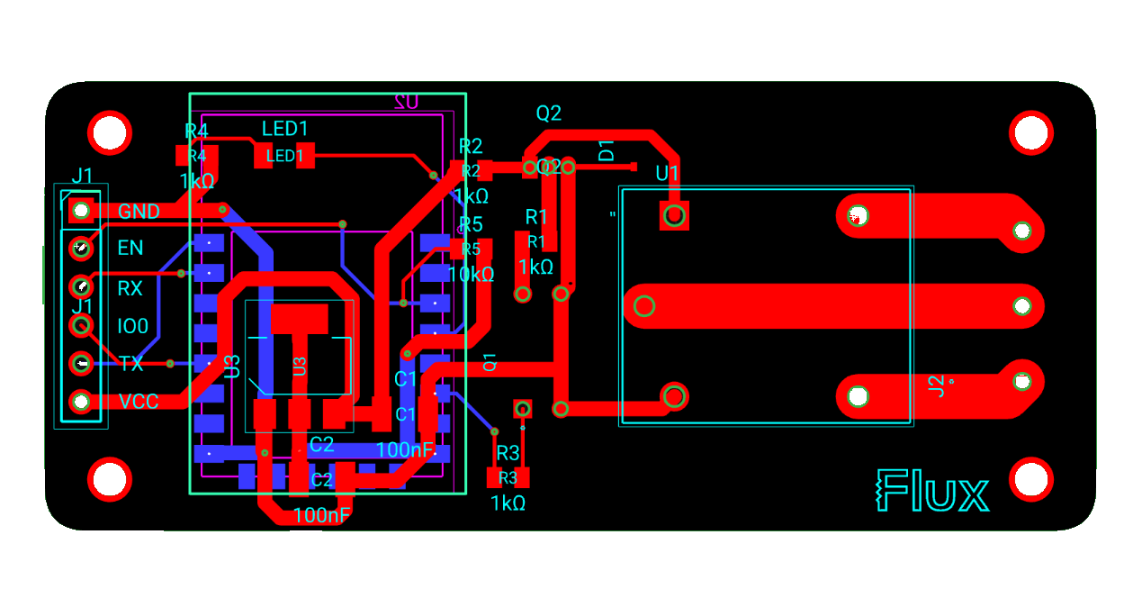
IoT Relay (“IoT Relay”) Detailed Overview 1. Purpose
This board implements a Wi-Fi–controlled mains relay using an ESP8266 module, enabling remote switching of high-voltage loads (up to 15 A, 250 V AC). It’s ideal for home automation, smart plugs, or industrial IoT applications where you need to turn appliances on/off over the network.

2. Core Functional Blocks & Components


BlockComponentDescription
MicrocontrollerU2Wi-Fi SoC providing 3.3 V GPIOs, TCP/IP stack, and scripting (Lua/Arduino).
3.3 V Power SupplyU3LDO regulator dropping 5 V → 3.3 V for the ESP8266 and logic circuitry.
Input Filtering & DecouplingC1, C2C1 (input) and C2 (output) tantalum capacitors for regulator stability and transient suppression.
Relay ActuationQ2, U1, D1Q2 NPN transistor drives the coil of the 5 V relay U1. D1 is the flyback diode across the coil.
Status IndicatorLED1, R4On-board LED for power/comm status, current-limited by resistor R4.
Isolation & ProtectionQ1, R3Optocoupler provides galvanic isolation (e.g., for feedback or safety interlocks), with input resistor R3.
Pull-ups & Signal ConditioningR1, R2, R5Series/jumper resistors: • R5 pulls up ESP8266 EN pin to enable module. • R1/R2 configure GPIOs and VIN path/dividers.
I/O & ProgrammingJ1, J2J1 is the 6-pin programming header (UART, EN, IO0). J2 is the 3-position mains terminal block for load input/output.

3. Signal & Power Flow
  1. Power Input
    • 5 V (from USB or external supply) enters via J1-Pin6 or J2-Pin1 → through series jumper R2 → decoupled by C1 → into AMS1117-3.3 → outputs 3.3 V decoupled by C2.
  2. Microcontroller
    • @%E2%80%A6 uses its 3.3 V supply.
    • EN pin pulled high by R5 to keep it active.
    • GPIOs:
      • IO12 drives the optocoupler LED via R3PC817C → enables isolated signaling.
      • IO16 toggles the on-board status LED (LED1 / R4).
      • TXD/RXD routed to J1 for firmware programming and debug.
      • IO0 on J1 allows boot mode selection.
  3. Relay Driver
    • ESP GPIO asserts a driver pin (e.g., IO4 or similar) → base of Q2 through R1Q2 saturates, grounding one coil terminal.
    • Coil’s other terminal is held at 5 V (post-R2).
    • D1 clamps coil flyback voltage to protect Q2.
  4. Isolation & Feedback
    • PC817C optocoupler isolates high-voltage detection or external control signals from ESP8266 logic.
    • Transistor side of PC817C can feed a digital input back to ESP for status or safety interlock.
  5. Load Connection
    • Mains or high-voltage load connects to J2 → switched by relay contacts in U1.

4. Key Design Choices & Trade-Offs
  • Mechanical Relay vs. Solid-State
    • Chosen [SRD-05VDC-SL-C] for its 15 A rating and low cost.
    • Trade-off: audible click, slower switching, limited lifetime versus high-current capability.
  • LDO Regulator
    • [AMS1117-3.3] selected for simplicity and availability.
    • Trade-off: moderate dropout (~1.1 V), generates heat at high current (consider thermal pad).
  • Optocoupler Isolation
    • [PC817C] provides safety isolation for feedback.
    • Adds cost/board area but protects the MCU from spikes and ground loops.
  • Discrete Transistor Driver
    • Using [BC237] plus flyback diode instead of an integrated driver IC reduces cost and BOM diversity.
  • Passive Component Values
    • Tantalum caps (C1/C2) for high capacitance in small footprint; risk: surge current sensitivity.
    • Resistor jumpers (R2) allow VIN routing flexibility during debugging or supply selection.

5. Potential Challenges & Performance Considerations
  • Thermal Management
    • AMS1117 may run hot at >200 mA → consider heatsinking or switching to a buck converter for efficiency.
  • EMI & Transients
    • Mechanical relay switching causes voltage spikes → add RC snubber or MOV across contacts for longevity.
  • Wi-Fi Reliability
    • ESP8266's RF performance sensitive to antenna placement → keep clear of large copper areas and high-frequency signals.
  • Safety & Isolation
    • Ensure adequate creepage/clearance between mains and low-voltage sections. Add conformal coating or opt for reinforced isolation if used in harsh environments.

6. Real-World Applications
  • Smart home lighting and appliance control
  • Remote pump or motor switching in agriculture/industrial IoT
  • Networked power meters or UPS control
  • HVAC system integration

7. Improvements & Future Enhancements
  • Replace AMS1117 with a synchronous buck converter (e.g., 3 A step-down) for better efficiency and less heat.
  • Add RC snubber or MOV across relay contacts for surge suppression.
  • Integrate current sensing (e.g., shunt + ADC) for load monitoring and overcurrent protection.
  • Expand to multi-channel relay versions or daisy-chain bus for larger installations.
  • Add OTA firmware update circuitry and secure bootloader.
  • Incorporate MQTT/TLS or BLE alongside Wi-Fi for flexible IoT integration.
  • Redesign for surface-mount safety certifications (UL/CE insulation standards).

This modular, well-documented design balances cost, performance, and safety for a robust, Wi-Fi–enabled mains switch.
Choose buck converter
Design RC snubber
Set creepage rules
Add current sensing
Optimize antenna placement
213 days

Ready.


please explain what Q2 does.

@copilot please explain what Q2 does.
1y
The component Q2Q2 is a BC237 transistor, which is a type of bipolar junction transistor (BJT). BJTs are used to amplify or switch electronic signals. The BC237 is an NPN transistor, and here's how it typically operates:
  • Collector (C): This is the terminal where the current flows in from the load. It is connected to the circuit's load or power supply.
  • Base (B): The base terminal controls the transistor's operation. A small current at the base terminal can control a larger current flowing from the collector to the emitter. By applying a small voltage to the base relative to the emitter, you can enable a larger current to flow through the collector.
  • Emitter (E): This is where the main current flows out of the transistor.
In your circuit, Q2Q2 is likely used in a switching or amplifying role. In switching mode, it might be used to control the relay or other circuit components.
Here's a basic idea of how it's connected in your schematic:
  • The base (Q2:BQ2:B) is connected to R1:P2R1:P2. This allows a base current to flow through when the voltage is applied, controlling the transistor.
  • The collector (Q2:CQ2:C) is connected to D1:KD1:K and R2:P2R2:P2, facilitating the flow of current when the transistor is in the "on" state.
  • The emitter (Q2:EQ2:E) is connected to GND, completing the path for current flow.
This setup allows Q2Q2 to act as a switch, controlling larger currents to operate devices like relays based on small input signals. If there are specific connections or configurations you're wondering about, feel free to ask!
1y
Someone is typing...
U1
U3
R4
Resistance
1k Ω
D1
LED1
C2
Capacitance
100n F
R1
Resistance
1k Ω
C1
Capacitance
100n F
Q2
U2
Q1
R5
Resistance
10k Ω
R2
Resistance
1k Ω
R3
Resistance
1k Ω
New Comment

Someone is typing...


  • Ground
    A common return path for electric current. Commonly known as ground.
  • Net Portal
    Wirelessly connects nets on schematic. Used to organize schematics and separate functional blocks. To wirelessly connect net portals, give them same designator. #portal
  • Power Net Portal
    Wirelessly connects power nets on schematic. Identical to the net portal, but with a power symbol. Used to organize schematics and separate functional blocks. To wirelessly connect power net portals, give them the same designator. #portal #power
  • Generic Resistor
    A generic fixed resistor for rapid developing circuit topology. Save precious design time by seamlessly add more information to this part (value, footprint, etc.) as it becomes available. Standard resistor values: 1.0Ω 10Ω 100Ω 1.0kΩ 10kΩ 100kΩ 1.0MΩ 1.1Ω 11Ω 110Ω 1.1kΩ 11kΩ 110kΩ 1.1MΩ 1.2Ω 12Ω 120Ω 1.2kΩ 12kΩ 120kΩ 1.2MΩ 1.3Ω 13Ω 130Ω 1.3kΩ 13kΩ 130kΩ 1.3MΩ 1.5Ω 15Ω 150Ω 1.5kΩ 15kΩ 150kΩ 1.5MΩ 1.6Ω 16Ω 160Ω 1.6kΩ 16kΩ 160kΩ 1.6MΩ 1.8Ω 18Ω 180Ω 1.8KΩ 18kΩ 180kΩ 1.8MΩ 2.0Ω 20Ω 200Ω 2.0kΩ 20kΩ 200kΩ 2.0MΩ 2.2Ω 22Ω 220Ω 2.2kΩ 22kΩ 220kΩ 2.2MΩ 2.4Ω 24Ω 240Ω 2.4kΩ 24kΩ 240kΩ 2.4MΩ 2.7Ω 27Ω 270Ω 2.7kΩ 27kΩ 270kΩ 2.7MΩ 3.0Ω 30Ω 300Ω 3.0KΩ 30KΩ 300KΩ 3.0MΩ 3.3Ω 33Ω 330Ω 3.3kΩ 33kΩ 330kΩ 3.3MΩ 3.6Ω 36Ω 360Ω 3.6kΩ 36kΩ 360kΩ 3.6MΩ 3.9Ω 39Ω 390Ω 3.9kΩ 39kΩ 390kΩ 3.9MΩ 4.3Ω 43Ω 430Ω 4.3kΩ 43KΩ 430KΩ 4.3MΩ 4.7Ω 47Ω 470Ω 4.7kΩ 47kΩ 470kΩ 4.7MΩ 5.1Ω 51Ω 510Ω 5.1kΩ 51kΩ 510kΩ 5.1MΩ 5.6Ω 56Ω 560Ω 5.6kΩ 56kΩ 560kΩ 5.6MΩ 6.2Ω 62Ω 620Ω 6.2kΩ 62KΩ 620KΩ 6.2MΩ 6.8Ω 68Ω 680Ω 6.8kΩ 68kΩ 680kΩ 6.8MΩ 7.5Ω 75Ω 750Ω 7.5kΩ 75kΩ 750kΩ 7.5MΩ 8.2Ω 82Ω 820Ω 8.2kΩ 82kΩ 820kΩ 8.2MΩ 9.1Ω 91Ω 910Ω 9.1kΩ 91kΩ 910kΩ 9.1MΩ #generics #CommonPartsLibrary
  • Generic Capacitor
    A generic fixed capacitor ideal for rapid circuit topology development. You can choose between polarized and non-polarized types, its symbol and the footprint will automatically adapt based on your selection. Supported options include standard SMD sizes for ceramic capacitors (e.g., 0402, 0603, 0805), SMD sizes for aluminum electrolytic capacitors, and through-hole footprints for polarized capacitors. Save precious design time by seamlessly add more information to this part (value, footprint, etc.) as it becomes available. Standard capacitor values: 1.0pF 10pF 100pF 1000pF 0.01uF 0.1uF 1.0uF 10uF 100uF 1000uF 10,000uF 1.1pF 11pF 110pF 1100pF 1.2pF 12pF 120pF 1200pF 1.3pF 13pF 130pF 1300pF 1.5pF 15pF 150pF 1500pF 0.015uF 0.15uF 1.5uF 15uF 150uF 1500uF 1.6pF 16pF 160pF 1600pF 1.8pF 18pF 180pF 1800pF 2.0pF 20pF 200pF 2000pF 2.2pF 22pF 20pF 2200pF 0.022uF 0.22uF 2.2uF 22uF 220uF 2200uF 2.4pF 24pF 240pF 2400pF 2.7pF 27pF 270pF 2700pF 3.0pF 30pF 300pF 3000pF 3.3pF 33pF 330pF 3300pF 0.033uF 0.33uF 3.3uF 33uF 330uF 3300uF 3.6pF 36pF 360pF 3600pF 3.9pF 39pF 390pF 3900pF 4.3pF 43pF 430pF 4300pF 4.7pF 47pF 470pF 4700pF 0.047uF 0.47uF 4.7uF 47uF 470uF 4700uF 5.1pF 51pF 510pF 5100pF 5.6pF 56pF 560pF 5600pF 6.2pF 62pF 620pF 6200pF 6.8pF 68pF 680pF 6800pF 0.068uF 0.68uF 6.8uF 68uF 680uF 6800uF 7.5pF 75pF 750pF 7500pF 8.2pF 82pF 820pF 8200pF 9.1pF 91pF 910pF 9100pF #generics #CommonPartsLibrary
  • Generic Inductor
    A generic fixed inductor for rapid developing circuit topology. *You can now change the footprint and 3D model at the top level anytime you want. This is the power of #generics
  • Terminal
    Terminal
    An electrical connector acting as reusable interface to a conductor and creating a point where external circuits can be connected.
  • RMCF0805JT47K0
    47 kOhms ±5% 0.125W, 1/8W Chip Resistor 0805 (2012 Metric) Automotive AEC-Q200 Thick Film #forLedBlink
  • 875105359001
    10uF Capacitor Aluminum Polymer 20% 16V SMD 5x5.3mm #forLedBlink #commonpartslibrary #capacitor #aluminumpolymer #radialcan
  • CTL1206FYW1T
    Yellow 595nm LED Indication - Discrete 1.7V 1206 (3216 Metric) #forLedBlink
IoT Relay thumbnail
Relay based on ESP8266 Max current ------- 15A Max Voltage ------- 250V #relay #esp8266 #iot

Properties

Pricing & Availability

Distributor

Qty 1

Digi-Key

$0.20–$0.54

LCSC

$0.45–$0.60

Mouser

$0.00

Assets

Без імені (1).png

Без імені (1).png

pic
relay.png

relay.png

relayThumbnail

Controls