Chat
Welcome to Flux
Treat Flux like your intern. Tell it what you'd like to build and it'll get to work. You can also ask it questions, brainstorm ideas, and teach it your preferences. Learn More
Ready.
Reviews
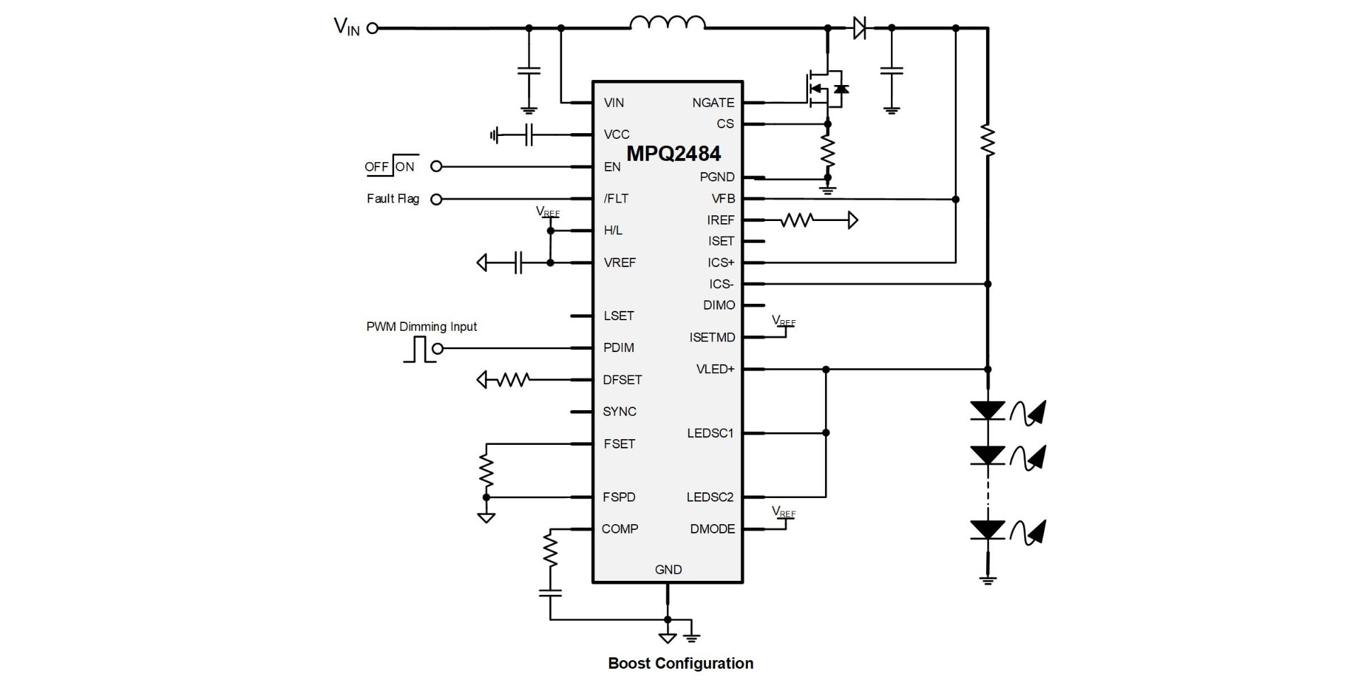
MPQ2484GF-AEC1-P
Properties
Monolithic Power Systems
U
MPQ2484GF-AEC1-P
TSSOP-28EP_MPQ2484_MNP
Pricing & Availability
Distributor | Qty 1 |
|---|
Controls
Welcome 👋
Flux accelerates your PCB design with AI.
Create your account to start using this component and bring your ideas to life.