Chat
Welcome to Flux
Treat Flux like your intern. Tell it what you'd like to build and it'll get to work. You can also ask it questions, brainstorm ideas, and teach it your preferences. Learn More
Ready.
Reviews
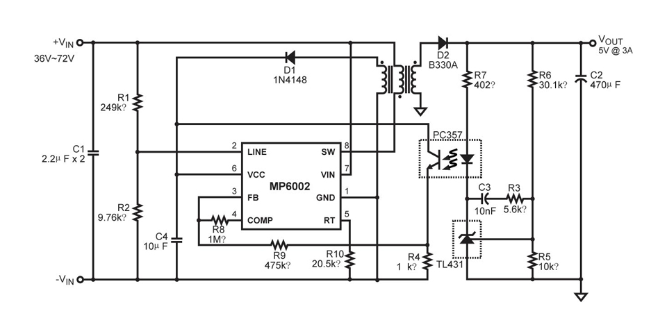
MP6002DN-LF-Z
Properties
Monolithic Power Systems
U
MP6002DN-LF-Z
SOIC8E_MP6002_MNP
Pricing & Availability
See prices from popular manufacturers for your project.
Controls
Welcome 👋
Flux accelerates your PCB design with AI.
Create your account to start using this component and bring your ideas to life.